我們將使用cookie等資訊來優化您的體驗,繼續瀏覽即表示您同意我們使用。欲瞭解詳細內容,請詳閱
隱私權保護政策
×
臺灣鮪延繩釣協會
關於我們
最新消息
重要資訊
宣導資訊
補助資訊
作業資格及配額申請資訊
訓練課程資訊
文章資訊
本會資訊
漁業改進計畫(FIP)資訊
FIP
檔案下載
工資通報及墊償機制相關
本會相關文件
本會輸出日證明申請文件
漁業署相關申請文件
補助相關申請文件
配額相關申請文件
延繩釣相關文件
洋區許可證申請文件
卸魚轉載文件
大陸船員報備相關資料
課程報名簡章(延繩釣相關)
活動相簿
宣導活動
漁業改進計畫(FIP)相關
外籍船員關懷活動
影片專區
船員權益宣導影片
友站連結
最新消息
首頁
最新消息
全部最新消息
17
12
2025
分享至Facebook
分享至X
分享至Plurk
分享至LINE
分享至Linkedin
分享至Whatsapp
分享至Weibo
分享至Blogger
分享至Gmail
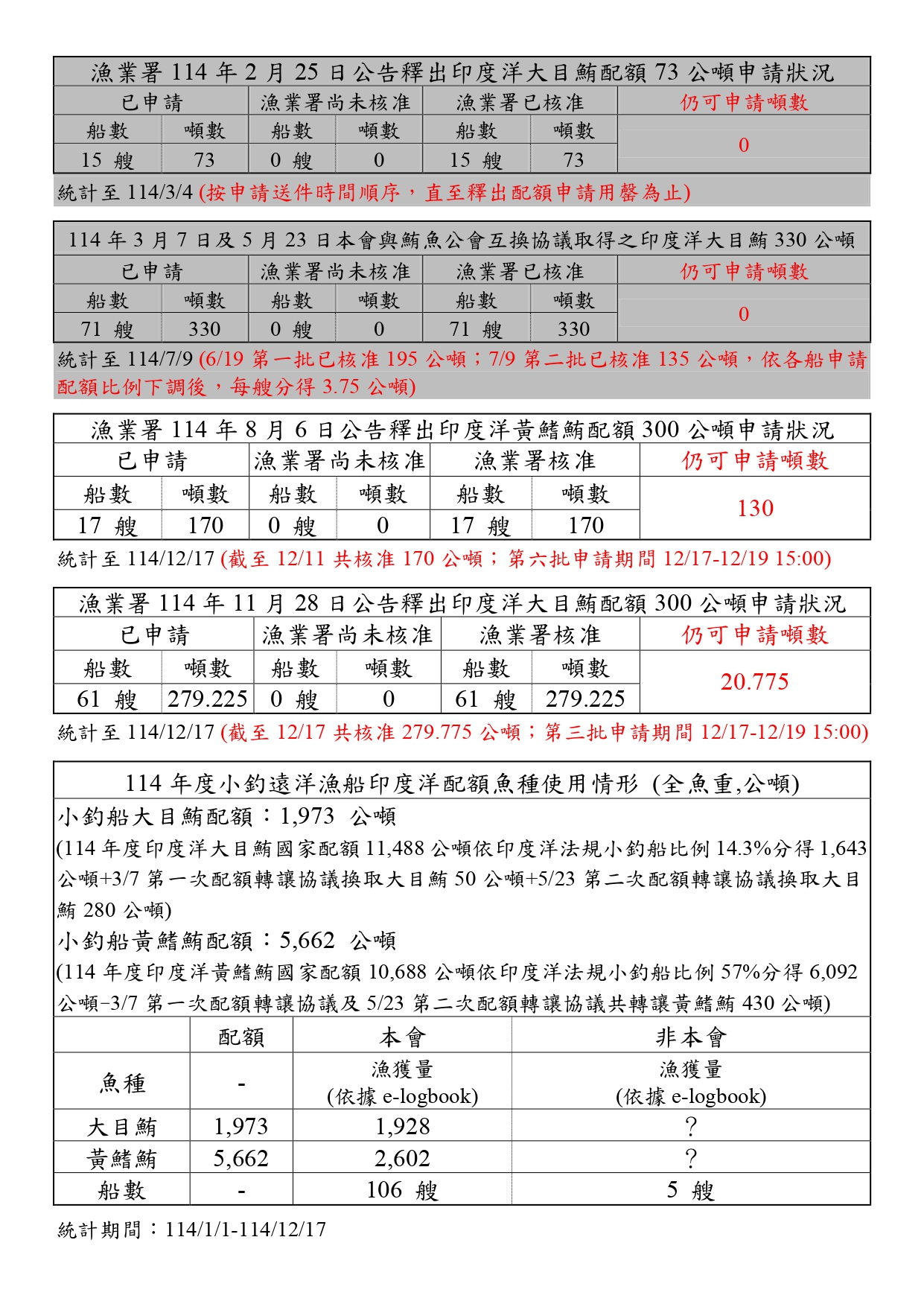
114年小釣協會 印度洋配額申請及使用情況
有關目前印度洋大目鮪及黃鰭鮪配額申請及使用情況,本會將定期更新統計漁獲回報情況,提供會員參考。
回上頁
回首頁
關於我們
最新消息
重要資訊
宣導資訊
補助資訊
作業資格及配額申請資訊
訓練課程資訊
文章資訊
本會資訊
漁業改進計畫(FIP)資訊
FIP
檔案下載
工資通報及墊償機制相關
本會相關文件
本會輸出日證明申請文件
漁業署相關申請文件
補助相關申請文件
配額相關申請文件
延繩釣相關文件
洋區許可證申請文件
卸魚轉載文件
大陸船員報備相關資料
課程報名簡章(延繩釣相關)
活動相簿
宣導活動
漁業改進計畫(FIP)相關
外籍船員關懷活動
影片專區
船員權益宣導影片
友站連結
088355144
https://www.youtube.com/channel/UCiz-3xHZ5riD99qzwng_XgQ
xl06008@gmail.com
https://www.facebook.com/ttlatwn